This website uses cookies so that we can provide you with the best user experience possible. Cookie information is stored in your browser and performs functions such as recognising you when you return to our website and helping our team to understand which sections of the website you find most interesting and useful.
Lac Otelnuk Iron Project Reaches an Important Milestone With the Completion of a technical gap analysis
February 18th, 2026 – Rockport, Ontario–MetalQuest Mining (TSXV:MQM) (“MQM” or the “Company”), a strategic and critical metals Company developing one of North America’s largest high purity iron projects with a historical NI 43-101 resource estimate (https://minedocs.com/19/Lac-Otelnuk-FS-03252015.pdf), is pleased to announce the completion of a technical gap analysis (“Gap Analysis”). Conducted by AtkinsRéalis, a world-class engineering services and nuclear company, the Gap Analysis focused on validating the project’s development potential, permitting viability and engineering completeness in alignment with current environmental and industry regulations. AtkinsRéalis was the lead author of the Historic 2015 Feasibility Study on the Lac Otelnuk Project.
Chairman and CEO Harry Barr stated, “We are pleased to receive AtkinsRéalis’ Gap analysis for the Lac Otelnuk Iron Project. Importantly, the review did not identify any issues that would preclude continued advancement of the Project. The Gap Analysis outlined recommended next steps for the Lac Otelnuk Iron Project.”
Key priorities highlighted in the Gap Analysis include:
- Targeted validation of historical geological work and QA/QC
- Refinement of the mine plan, including evaluation of productivity-enhancing technologies such as IPCC and autonomous mining
- Assessment of modern processing improvements and equipment upgrades implemented across the industry over the past decade
- Advancement of infrastructure and logistics planning, including product delivery from site to port
- Strengthen ESG readiness, permitting progress, and stakeholder engagement through updated environmental and social assessments Update of project economics and financial modeling to reflect current market conditions and technological advancements
Harry Barr, Chairman and CEO, further stated, “Following AtkinsRéalis’ review of the technical work completed by prior operators, the Company now has a clearly defined pathway to advance the Lac Otelnuk Project toward the next stage of feasibility work.
Management intends to progress subsequent phases of the Project in alignment with applicable environmental, social, regulatory and market requirements, with the objective of creating long-term value for stakeholders, including but not limited to First Nation Communities, the Provincial Government and Federal Government.
We are advancing the project through a phased approach by re-assessing the project’s go-forward plan with stakeholders, optimizing the delivery system and market analysis through trade-off studies, with the objective of integrating the results into an updated Feasibility Study.”
Lac Otelnuk High Purity Iron Project
The Lac Otelnuk Iron Project, 100% owned by MetalQuest Mining, is one of North America’s largest historical NI 43-101 Technical Reports. The Project is , located in the Labrador Trough — a globally recognized iron district. (https://metalquestmining.com/news/metalquest-mining-lac-otelnuk-iron-ore-project-overview/)
The Labrador Trough hosts the major operations such as those held by Rio Tinto, Arcelor Mittal, and mid-tier producers like Champion Iron. The region continues to attract significant investments as evidenced by Nippon Steel, Sojitz, and Vale’s recent investments:
- Champion Iron, in partnership withNippon Steel and Sojitz, announced up toC$245 million in combined investment to advance the Kami Iron Mine (July 2025).
- Vale S.A. committed up to US$138 million to earn a 75% stake in Cyclone Metals’ Iron Bear Project through a staged joint venture (February 2025). For an update on Cyclone Metals, please read interesting Quarterly Activities Report for the Period Ended 30 September 2025.

Table 1. Historical 2013 Categorized Mineral Resource Estimate for Lac Otelnuk Iron Project (Cut-Off of 18 % DTWR)
Amid recent geopolitical developments that are reshaping global supply chains for critical metals, high-quality jurisdictions like Quebec are drawing increased attention. As a result, our Company and the Project are seeing stronger interest from potential financing partners.
In his address at the World Economic Forum in Davos on January 20, 2026, Canadian Prime Minister Mark Carney emphasized the strategic importance of critical minerals as a pillar of Canada’s economic security and industrial policy, particularly in response to a “rupture” in the global order and the weaponization of supply chains. [4]

Figure 1. Prime Minister Mark Carney is seen at the World Economic Forum in Davos, Switzerland, on Tuesday. Photo: Reuters / Denis Balibouse
Prime Minister Mark Carney said that “multilateralism and the architecture of collective problem-solving has been diminished,” meaning countries should expect to “go it alone more often than in the recent past.”
He added that many governments are reaching the same conclusion: they need greater strategic autonomy—across energy, food, critical minerals, finance, and supply chains. In his view, “a country that cannot feed itself, fuel itself or defend itself has few options,” and when rules no longer offer protection, countries must be prepared to protect themselves.
Carney warned that a more isolationist “world of fortresses” would make countries poorer, more fragile, and less sustainable—but argued it is emerging, nonetheless. He said Canada should work with like-minded allies where possible to push back against domination by larger, wealthier, and better-armed powers.
“This is not naive multilateralism,” he said, nor reliance on weakened institutions. Instead, he described building practical coalitions—issue by issue—with partners who share enough common ground to act together. As he put it: middle powers must cooperate, because “if you are not at the table, you are on the menu.”
In support of our long-term objective to secure an experienced joint venture partner in the iron industry with strong financial capacity and sector expertise, Harry Barr, accompanied by Max Kaczmer, Exploration Manager, will be travelling to Japan during the week of February 16–20 to meet with major mining, metals trading, and manufacturing companies. For Mr. Barr, this will be his second visit in the past four weeks. Discussions to date have been productive, and the project has been well received.

Figure 2. Map and Location of Lac Otelnuk Iron Ore Project.

Figure 3. Aerial view of Lac Otelnuk
Gap Analysis Overview
AtkinsRéalis, a world-class engineering services and nuclear company with extensive experience in large-scale mining and infrastructure development, was engaged to complete the Gap Analysis focused on identifying gaps in the 2015 Feasibility Study (“FS”) for the Lac Otelnuk Iron Ore Project in June 2025. This was done in view of time elapsed as well as changes in the environmental, technological, and economic progress in the region and industry.
Previous project owners invested approximately $120 million in resource delineation and the original FS. MQM intends to build on this substantial technical foundation through a cost-effective and targeted approach.
The Gap Analysis confirmed that extensive metallurgical and geometallurgical work has been conducted historically and provides a strong technical foundation for the Lac Otelnuk Project. The identified next steps represent standard validation and optimization activities typical of projects advancing toward updated feasibility and development.
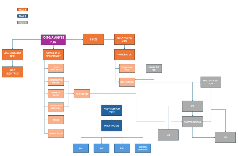
Next Steps/Path Forward
A path forward has been outlined to address the findings and recommendations. The basis of this path forward is the following:
- Address the main points in a logical sequence and avoid spending on engineering before fundamental questions have been resolved
- Strive to optimize the cost (fit for purpose scope and cost for each phase)
- 3Define a path forward that can best attract potential investors by using a staged approach.
A flowchart showing a schematic view of the proposed path forward is shown below.

Figure 4. Flowchart of the proposed Go-Forward Plan for Lac Otelnuk Iron Ore Project.
Chairman and CEO Harry Barr stated, “This analysis underscores what we’ve long believed: Lac Otelnuk is a project of generational importance to Canada. We’re now poised to responsibly advance this world-class deposit along with a strategic partner in a manner that aligns with modern environmental, social, and market expectations and create long-term value for our stakeholders.”
Qualified Person
The scientific and technical information contained in this press release has been reviewed and approved by Alexandr Beloborodov, P.Geo., an independent Qualified Person as defined by National Instrument 43-101 – Standards of Disclosure for Mineral Projects. Mr. Beloborodov has reviewed the Gap Analysis prepared by AtkinsRéalis and has relied on their engineering and technical expertise in respect of engineering, infrastructure, and related technical matters.
References
- Risto, R.W., Kociumbas, M., MacFarlane, G.R., and D’Anjou, N. (2013). Technical Report and Updated Mineral Resource Estimate for the Lac Otelnuk Iron Property, Labrador Trough, Northeastern Québec. Prepared for Lac Otelnuk Mining Ltd. Effective Date: October 31, 2013. Toronto, Canada.
- Risto, R.W., Kociumbas, M.W., Martinez, R., Lord, J., Giroux, E., Côté, M., Buccitelli, S., Cassoff, J., and Bollard, A. (2015). Lac Otelnuk Project Feasibility Study – NI 43-101 Technical Report (Final Report). Prepared for Lac Otelnuk Mining Ltd. Effective Date: March 25, 2015. Issue Date: April 23, 2015.
- AtkinsRéalis Canada Inc. (2025). Lac Otelnuk Project – Gap Analysis Report (Technical Report). Prepared for MetalQuest Mining. December 22, 2025. Project No. 706178;
- Radio Canada International. (2026). “The Old Order Is Not Coming Back,” Carney Says in Provocative Speech at Davos. January 20, 2026. https://ici.radio-canada.ca/rci/en/news/2221954/the-old-order-is-not-coming-back-carney-says-in-provocative-speech-at-davos
About MetalQuest Mining
MetalQuest Mining (MQM) owns 100% of Lac Otelnuk and is working to develop one of the largest Iron projects in North America. The Lac Otelnuk Iron Project is located in Quebec’s Labrador Trough and is approximately 165 km by air northwest of the Town of Schefferville, and 1200 km northeast of Montreal by air. The Company has recently acquired a portion of the underlying net smelter return (NSR) royalty on the Project, https://metalquestmining.com/news/metalquest-mining-amends-royalty-on-its-lac-otelnuk-iron-project-in-quebec/.
The Quebec government has transferred 100% of the claims into MQM’s name and management is accumulating a vast amount of technical data as approximately $120 million has been expended on the project to date. Going forward, one of our primary objectives will be to continue to work with Naskapi First Nation of Kawawachikamach with whom we have an Exploration and Pre-Development Agreement as of November 2023. In June 2025, MQM signed an agreement with AtkinsRéalis, a engineering services and nuclear company with offices around the world to conduct a comprehensive Gap Analysis of the historic 2015 Feasibility Study (FS) for the Lac Otelnuk Iron Project. The new studies will identify areas requiring updates to align the historic 2015 Feasibility Study with current market dynamics, regulatory frameworks, engineering best practices, and environmental standards.
On December 3rd, 2025, MetalQuest Mining (MQM) announced the acquisition of the ROF-1 Project, a critical minerals land package in Ontario’s Ring of Fire totaling 1,034 claims (~20,800 hectares, ~52,000 acres). The Ring of Fire is one of Canada’s most important emerging critical minerals districts, supported by growing infrastructure and government attention as the region advances toward potential development. ROF-1 Project is located approximately 10 km from major nearby deposits and has identified exploration potential for VMS-style mineralization and multiple untested target corridors based on historic work and technical review. https://metalquestmining.com/news/metalquest-secures-critical-minerals-project-in-northern-ontarios-ring-of-fire-region/
The previously announced acquisition of the Fishhook Polymetallic Project represents MetalQuest’s second step in building a broader multi-project Ring of Fire strategy, with the Company continuing to review additional opportunities in the region. https://metalquestmining.com/news/metalquest-acquires-a-second-22000-ha-property-in-the-ring-of-fire-northern-ontario-the-fishhook-polymetallic-project/
New Age Metals Inc., a significant shareholder of MetalQuest Mining Inc. with approximately 9.63% undiluted and ~14.6% partially diluted, has recently advanced into the Ring of Fire through the acquisition of new exploration properties, reflecting increasing exploration momentum within the district. New Age Metals’ activities are independent of MetalQuest’s operations.
New Age Metals is focused on the discovery and advancement of platinum group metals and other critical minerals projects in North America and has identified the Ring of Fire as a strategic area for long-term growth. The expansion of its exploration portfolio within this emerging district highlights continued industry interest in early-stage, district-scale opportunities supported by improving infrastructure, government engagement, and regional exploration activity.
With the acquisition of the Fishhook Polymetallic Project in the Ring of Fire, on the January 23rd, New Age Metals Inc. and MetalQuest Mining Inc. have assembled approximately 62,800 hectares (~155,200 acres), consisting of 3,067 mining claims, subject to a 1.0% NSR with a 0.5% buyback, forming a portfolio of early-stage exploration ground considered prospective for critical minerals. The companies will continue to evaluate further acquisitions in the district.
MetalQuest believes that the alignment of shareholder interest and regional exploration focus further supports the Company’s strategy of disciplined land acquisition and systematic exploration within the Ring of Fire.
The initial phase of work, planned for Winter/Spring 2026, at the recently acquired Superior Iron Project will comprise systematic ground truthing, detailed geophysical surveys, and comprehensive environmental baseline studies. These programs are designed to enhance the geological model, refine the understanding of mineralized zones, and delineate high-priority drill targets to support the next stage of exploration and project development.
The Company also owns ~1.8 million free trading shares and 2.5 million warrants at a strike price of $0.125 of Canadian Copper (CCI) as of the closing of trading on January 30th, 2026, CCI shares were trading at $0.78.
Two NSR royalties totaling 1% in the Murray Brook PEA Stage Zinc-Polymetallic Deposit, situated in the famous Bathurst Mining District, New Brunswick, Eastern Canada.
Canadian Copper Inc (CCI) must pay MQM a pre-production cash payment of $1 million before the project goes into production and has the right to purchase half of a 0.33% royalty for $1 million dollars.
In the event that CCI purchases half of the 0.33% royalty, MQM will retain 0.82% royalty in perpetuity.
The Company has indicated that it is completing a Preliminary Economic Assessment (PEA) on processing the Murray Brook deposit at the Caribou Processing Complex. Release date is expected in the first half of 2026. CCI recently secured a financing to acquire the Caribou complex. The Caribou Process Complex is approved and maintains all required operating permits. See CCI’s website for further details.
Investors are invited to visit the MetalQuest Mining website at www.metalquestmining.com where they can review the company and its corporate activities. Any questions or comments can be directed to Harry Barr at Hbarr@mqmining.com or Max Kaczmer mkaczmer@newagemetals.com by telephone at 613 659 2773.
Opt-in List
If you have not done so already, we encourage you to sign up on our website (www.metalquestmining.com) to receive our updated news.
On behalf of the Board of Directors and Management, we thank you for your continued support and trust in MetalQuest Mining.
“Harry Barr”
Harry G. Barr
Chairman and CEO
Neither the TSX Venture Exchange nor its Regulation Services Provider (as that term is defined in the policies of the TSX Venture Exchange) accepts responsibility for the adequacy or accuracy of this release. Cautionary Note Regarding Forward Looking Statements: This release contains forward-looking statements that involve risks and uncertainties. These statements may differ materially from actual future events or results and are based on current expectations or beliefs. For this purpose, statements of historical fact may be deemed to be forward-looking statements. In addition, forward-looking statements include statements in which the Company uses words such as “continue”, “efforts”, “expect”, “believe”, “anticipate”, “confident”, “intend”, “strategy”, “plan”, “will”, “estimate”, “project”, “goal”, “target”, “prospects”, “optimistic” or similar expressions. These statements by their nature involve risks and uncertainties, and actual results may differ materially depending on a variety of important factors, including, among others, the Company’s ability and continuation of efforts to timely and completely make available adequate current public information, additional or different regulatory and legal requirements and restrictions that may be imposed, and other factors as may be discussed in the documents filed by the Company on SEDAR+ (www.sedarplus.ca), including the most recent reports that identify important risk factors that could cause actual results to differ from those contained in the forward-looking statements. The Company does not undertake any obligation to review or confirm analysts’ expectations or estimates or to release publicly any revisions to any forward-looking statements to reflect events or circumstances after the date hereof or to reflect the occurrence of unanticipated events. Investors should not place undue reliance on forward-looking statements.
